盛夏光阴,又是一年毕业季
在即将进入“新的学校”深造
或者走上新的工作岗位之际
团员们记得
一图读懂


毕业学生团员团组织关系转接
&苍产蝉辫;团组织关系转接

点开“广东共青团”或“12355青年之声”公众号,进入“智慧团建”主页,点击“组织关系转接”。
02
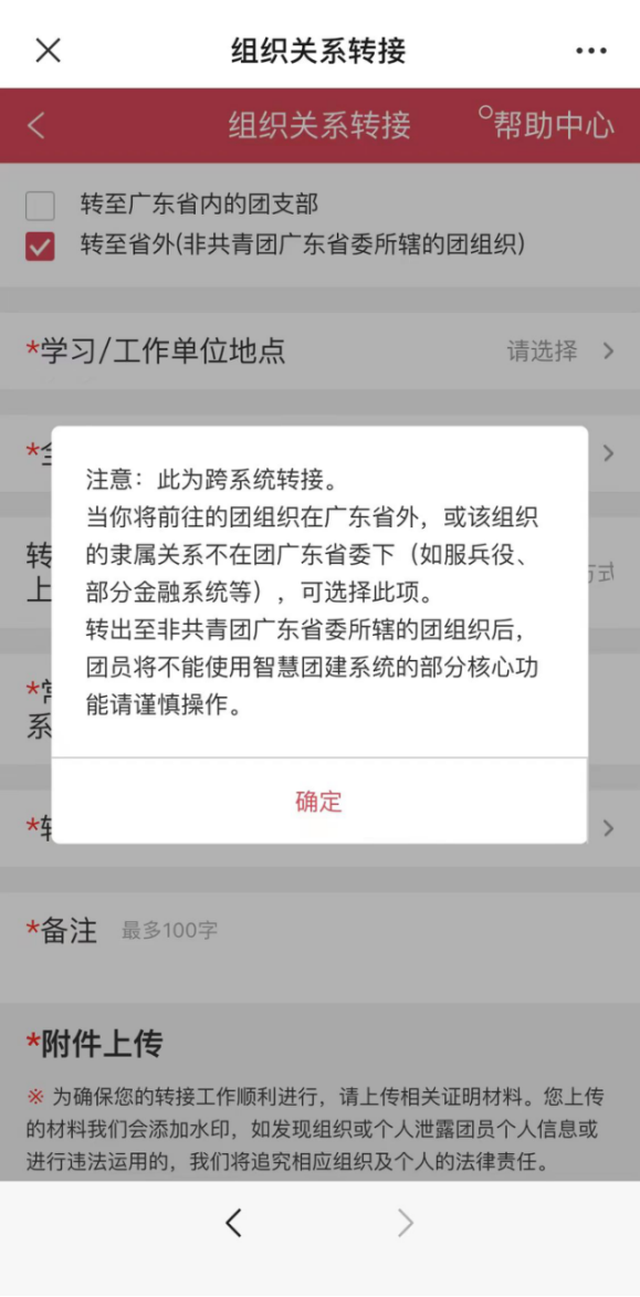
省内转接选择“转至广东省内的团支部”,省外转接选择“转至省外(非共青团广东省委员会所辖的团支部)”。



仅 2024 年毕业生才可选择“应届毕业生”, 2024 年之前的毕业生需填写“非应届毕业生”,请根据实际情况如实填写“转出原因”和将去往的学习或工作单位。


转至省内:可通过搜索选择将要去往的学习/工作单位名称,系统将自动填充单位注册地址,便于团员找到需要转入的团组织。(团员可通过搜索单位全称或关键字找到对应的学习/工作单位)
转至省外(非共青团广东省委员会所辖的团组织):“全团组织转接”这一栏需要团员根据自身情况搜索学校或者公司的团支部等。“学习/工作单位”这一栏需要团员亲自填写将去往的学习/工作单位(全称)“单位地址”这一栏系统将自动生成转入组织所在单位地址。

附件上传:
若是升学,可上传下一学习单位的录取通知书、学生证等材料;
若是工作,可上传工作单位的劳动合同、叁方协议、实习协议、入职证明、在职证明等材料;
若是未落实工作,可上传房屋租赁合同、所在地居住证、户口本(户主页 本人页)或身份证等材料;
若是参军入伍,可上传入伍通知书等材料。
团员成功提交转接申请后,可在首页点击“我的消息”,转接页面中点击“组织关系转接记录”选择某一条具体的组织关系转接记录,点击进入查看详情,在详情页面点击标红的组织名称,就会弹出该组织的联系方式,团员可以通过电话或邮件形式联系组织审核。
转至省外团组织的团员,需团员本人联系转入团组织审核,如无法联系到转入团组织,可联系该转入组织的上级团组织。转至北京、福建团组织的团员,需要在北京、福建的系统上完成团员报到,广东的系统将根据团员报到情况匹配反馈转接结果。
注意:转入团组织为省外团组织需要特别注意,需及时联系转入组织在10个自然日内完成审核,否则系统将自动结束流程,需重新发起申请。
一、已落实工作单位的毕业生团员:

省内
1.勾选 “转至广东省内的团支部”,在 “转入组织”栏,选择搜索公司全称。
2. “转出原因”栏,根据自身情况点击“应届毕业生转接”或“非应届毕业生”。
(工作单位在国内)选择“毕业生团组织已落实工作单位(工作单位有团组织)”。
(工作单位在国外)选择“毕业生出国(因公出国/境)”。
3.“学习/工作单位”栏,搜索并填写公司全称。
4.“单位地址”栏,填写公司地址(系统将自动生成)。
5.“点击选择文件”栏,上传证明材料。(劳动合同、叁方协议、实习协议、入职证明、在职证明等材料)
省外
1.勾选 “转至省外(非共青团广东省委员会所辖的团组织)”。
2.“学习/工作单位地点”栏,点击选择所属省份。
注意:转至福建、北京的团员,需要在对应省份的系统中完成团员报到。
3.“全团转接组织”栏,搜索填写公司全称。
4.“转出团支部的直属上级联系方式”栏、“常用联系人的联系方式”栏,如实填写联系方式。
5.“转出原因”栏,根据自身情况点击“应届毕业生转接”或“非应届毕业生”。
(工作单位在国内)选择“毕业生团组织已落实工作单位(工作单位有团组织)”。
(工作单位在国外)选择“毕业生出国(因公出国/境)”。
6.“学习/工作单位”栏、如实填写公司全称与公司地址。
7.“单位地址”栏,填写转入组织所在单位地址(系统将自动生成)。
8.“备注”栏,请按需说明情况。
9.“点击选择文件”栏,上传相关证明材料。
注意!!!
若在国外工作,工作(派遣单位)在境内无常设机构的,应转接到本人户籍所在地(家庭所在地)村(社区)团组织。
若所在单位无团组织或者不具备团条件的,可转至经常居住地或工作单位所在的乡镇、 街道团组织,具体操作如下。
省内
1.“转出原因”栏选择“毕业生团组织已落实工作单位(工作单位无团组织)。
2.“转入组织”栏,选择搜索公司所在村(社区)团支部、或者公司所在地镇(街道)流动团支部 、或者现住所所在地镇(街道)流动团支部。
3.“学习/工作单位”栏,填写公司全称。
4.“单位地址”栏,填写公司地址,以便街镇、村(社区)团组织核对是否属于辖区内,便于接收。
5.“点击选择文件”栏,上传证明材料。(劳动合同、叁方协议、实习协议、入职证明、在职证明等材料)。
省外
1.“转出原因”栏选择“毕业生团组织已落实工作单位。(工作单位无团组织)
2.“全团转接组织”栏,搜索填写公司所在村(社区)团支部、或者公司所在地镇(街道)流动团支部 、或者现住所所在地镇(街道)流动团支部。
3.“转出团支部的直属上级联系方式”栏、“常用联系人的联系方式”栏,如实填写联系方式。
4.“学习/工作单位”栏、“单位地址”栏,如实填写公司全称与公司地址。
5.“单位地址”栏,填写转入组织所在单位地址(系统将自动生成)。
6“备注”栏,请按需说明情况。
7.“点击选择文件”栏,上传相关证明材料。
注意:乡镇、街道团组织确有接收困难的,可由县级团委建立“流动团员团支部”承担接收责任。
二、离校前尚未落实就业去向的毕业生团员:

省内
1.勾选 “转至广东省内的团支部”。
2.“转入组织”栏,选择搜索常住地所在地村(社区)团支部,或者常住地镇(街道)团支部。
3.“转出原因”栏,根据自身情况点击“应届毕业生转接”或“非应届毕业生”。
4.“户籍地或居住地址”栏,填写:目前常住地的地址&苍产蝉辫;,以便街镇、村(社区)团组织核对是否属于辖区内,便于接收。
5.“点击选择文件”栏,上传证明材料。(房屋租赁合同、所在地居住证、户口本(户主页 本人页)或身份证等材料)
1. 勾选 “转至省外(非共青团广东省委员会所辖的团组织)”。
2. “学习/工作单位地点”栏,点击选择所属省份。
注意:转至福建、北京的团员,需要在对应省份的系统中完成团员报到。
3. “全团转接组织”栏,搜索常住地所在地村(社区)团支部,或者常住地镇(街道)团支部。
4.“转出团支部的直属上级联系方式”栏、“常用联系人的联系方式”栏,如实填写联系方式。
5.“转出原因”栏,根据自身情况点击“应届毕业生转接”或“非应届毕业生”。
6.“户籍地或居住地址”栏,填写目前常住省份地的地址。
7.“备注”栏,请按需说明情况。
8.“点击选择文件”栏,上传相关证明材料。
叁、继续升学的毕业生团员组织关系转接:
在转入新学校(学习单位)前,可将团组织关系暂时保留在原就读学校。

省内
1.勾选 “转至广东省内的团支部”。
2.“转入组织”栏, 依据实际升学学校情况搜索转入组织。
3.“转出原因”栏,根据自身情况点击“应届毕业生转接”或“非应届毕业生”。
4.“毕业去向”栏,选择“普通高校(本科)升普通高校(硕士研究生)”。
5.“学习/工作单位”栏,按学习/工作单位名称搜索升学学校名称,单位地址系统自动填写。
6.“点击选择文件”栏,上传证明材料。(录取通知书、学生证、在校生证明等材料)
省外
1.勾选“转至省外(非共青团广东省委所辖的团组织)”。
2.“学习/工作单位地点”栏,点击选择所属省份。
注意:转至福建、北京的团员,需要在对应省份的系统中完成团员报到。
3.“全团转接组织”栏,依据实际升学学校情况搜索转入组织 。
4.“转出团支部的直属上级联系方式”栏、“常用联系人的联系方式”栏,如实填写联系方式。
5.“转出原因”栏,根据实际情况点击“应届毕业生转接”或“非应届毕业生”。
6.“学习/工作单位”栏,填写升学学校名称。“单位地址”填写升学学校具体地址。
7.“备注”栏,请按需说明情况。
8.“点击选择文件”栏,上传相关证明材料。
四、出国留学和出境学习的毕业生团员组织关系转接:
出国留学和出境学习的毕业生团员组织关系转接:可申请将团组织关系保留在原学校,提交保留组织关系的书面申请,且需要与学校负责组织建设的负责人建立联系。在国(境)外期间,应转入“出国留学(出境学习)团员团支部(组织滨顿:15598508)”集中管理,团员组织关系保留在学校的期限一般不超过5年。

五、特殊单位:
勾选“转至广东省内团支部”,申请转至“临时中转团组织”(组织滨顿:15606145),并准确填写团员去向;其余转接手续按照线下组织关系转接流程处理。

参军入伍
1.勾选“转至广东省内的团支部 ”。
2.“转入组织”栏,搜索选择“临时中转团组织(组织滨顿:15606145)”。
3.“转出原因”栏,根据自身情况点击“应届毕业生转接”或“非应届毕业生”。
4.“学习/工作单位”栏,填写入伍部队名称。
5.“点击选择文件”栏,上传证明材料。(入伍通知书等材料)
6.向班级团支部反馈入伍情况,由班级团支部反馈至校团委,约定时间开具纸质介绍信,入伍时连同纸质团籍一同提交至部队团组织。
六、省外升学或工作:
申请转至“非共青团广东省委员会所辖的团组织”,正确选择学习/工作地点,在“全团转接组织”中搜索具体团组织名称并选择具体转入团组织后发起转接。(注意:转接至省外的团员,请及时联系转入团组织审核,转入组织超过时间未审核,系统将会自动予以退回)。
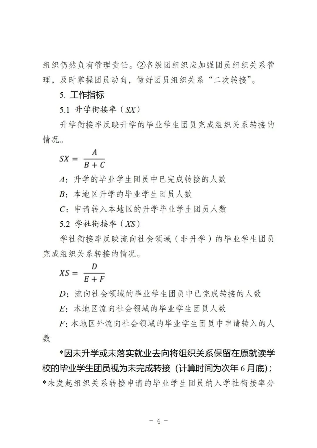
一、团员档案类
1.问:团员档案有什么重要作用?
1.问:团员档案有什么重要作用?
答:团员档案是团员职业生涯中第一份正式档案材料,应当十分珍视。2018年中共中央办公厅印发的《干部人事档案工作条例》明确提出,《中国共产主义青年团入团志愿书》、入团申请书等团员档案材料纳入干部人事档案管理。
2.问:团员档案主要包括哪些材料?
答:团员档案主要包括《中国共产主义青年团入团志愿书》、入团申请书、入团积极分子培养考察(团校学习结业)材料、团员证、团员登记表、团内奖惩材料等。
3.问:首要团员档案是什么?
3.问:首要团员档案是什么?
答:入团志愿书是首要团员档案。
4.问:对建立团员电子档案有什么要求?
5.问:学生团员档案如何管理?
6.问:已建立人事档案的团员档案如何管理?
7.问:未建立人事档案的团员档案如何管理?
8.问:团员档案遗失如何处理?
9.问:补办团员档案有什么要求?
10.问:团员档案和团员组织关系的去向是否需要一致?
二、组织关系类
1.问:什么是团员组织关系?
2.问:为什么要转接团组织关系?
3.问:不及时转接组织关系会有什么影响?
4.问:团员组织关系如何隶属?
5.问:单位没有团组织,团员组织关系应如何隶属?
6.问:没有固定学习、工作单位的团员,团员组织关系应如何隶属?
7.问:团员外出组织关系应如何转接?
8.问:团组织接收团员组织关系时是否需要核查档案?
9.问:团员转接组织关系过程中如何管理?
10.问:团员转接组织关系被拒绝如何处理?
11.问:学生团员毕业后未升学或未落实就业去向,组织关系如何转接?
12.问:学生团员毕业后组织关系转到乡镇、街道应如何管理?
13.问:出国(境)学习工作生活人员中的团员组织关系如何管理?
14.问:什么是流动团员?
15.问:对流动团员履行义务有什么要求?
16.问:流动团员与团组织失去联系会有什么后果?
叁、操作办理类
1.问:组织关系线上转接和线下转接的关系是怎样的?
2.问:毕业学生团员组织关系转接工作是否与领取毕业证书、学位证书等挂钩?
3.问:已找到工作的毕业学生团员,是否可以将团组织关系转往户籍所在地团组织?
4.问:团组织在接收审批团员转入申请时应注意哪些问题?
5.问:流动团员管理服务告知书如何使用?
6.问:组织关系已完成转入的团员,团组织应开展哪些工作?
7.问:团员如何依托“智慧团建”系统开展线上转接?
毕业生团员组织关系转接去向
你值得拥有的“小地图”


团组织关系转接工作具有重要意义,智慧团建团组织关系就相当于“团员的身份证”,看清楚转接的条件和要求,找到接受自己团组织关系的团支部,团组织关系的转接就非常的方便快捷!
九一传媒制片厂团委